
Systems Design for Threads & Beads
ROLE
UX Researcher
TEAM
2 UXR's
2 Designers
1 Scrum Master
TIMELINE
Aug 2022 - Dec 2022
SKILLS
System Analysis
UX Research
UI Design
Database Management
TOOLS
Figma
Draw.io
Miro
Otter.ai
PROJECT OVERVIEW
About the Business
Threads & Beads (T&B) makes customized traditional clothing based in Coimbatore, India. They specialize in making bespoke and made-to-order garments for women of all ages. It was founded in 2000 with over 200+ clients and a total revenue of $260,000.
BUSINESS VALUE
Implementing an automated measurement and digital data system would allow for:
Increased Operational Efficiency
30% of current production efforts are spent in unnecessary rework due to inconsistent calculations.
Increased Sustainabilty
15% of the fabric is wasted due to oversized measurements.
Increased Customer Satisfaction
Customer churn 15% everytime there is a major rework due to miscalculations.
IMPACT
With this system Threads & Beads can handle higher order volumes; especially during peak wedding seasons and directly supports increased revenue and business growth.
+34%
Revenue growth.
-5%
Reduced customer churn.
-9%
Reduced fabric wastage.
INTENT BEHIND THE PROJECT
Why design a system?
While this project was a part of Systems Design course at UMBC, it was a little personal too because it was owned by my teammate's mother. We did not do this just for getting grades, our aim was to solve a real problem with a feasible solution.
UNDERSTANDING THE BUSINESS
Threads & Beads manages customer data manually using paper records. This included customer details, body measurements, and delivery dates. Designers calculate garment dimensions manually based on intuition, as no standardized measurement method exists.
This leads to inconsistent production, frequent fitting adjustments, unnecessary rework, reduced output, lower customer satisfaction, and lost revenue.
Virtual meet with the stakeholders
Before kicking off the project, I met with the Founder Sheena Thomas, the designer and Geetha the seamster over a virtual call to understand what their roles are at threads and beads.

Current method of garment production
In the current garment production workflow, the process begins when a customer visits the boutique, selects a style, and is measured by the seamster. The designer then sketches the chosen style with customization and estimates the fabric required, without any formal system or data support. Once the design and measurements are finalized, the seamster stitches the outfit to completion and delivers it to the customer.

Pain points
One of the major challenges in the current garment production process is the mismatch between body measurements and the actual fabric required. The fabric needed often varies based on the outfit’s design, fit, and the stretch factor of the material. The intuitive judgement by the designer leads to frequent miscalculations which results excess or insufficient fabric.

"The customers come back majority of the time for a refitting"
— Sheena Thomas, Founder of Threads & Beads
CONSTRAINTS
To develop this project, the main constraint was the time difference. Threads & Beads is based in India, with a time difference of 9 hours and 30 minutes from the United States. Due to the time difference, scheduling meetings or contacting the owner was challenging.
Comparing User Journeys
We compared the existing user journey comparing it with the ideal one with the new system. The new system would be more robust and secure. The automatic fabric calculation algorithm would allow the Seamster to measure fabric accurately, thus reducing fabric wastage.

But…how would we get there?
To effectively prioritize what features to build first, we created an Impact-Effort Matrix that helped us balance value and feasibility. In the top two quadrants, we focused on high-impact features which was our "do it now" zone. These included uploading designs, entering customer body measurements, and enabling automatic fabric calculations. These were the core features directly that addressed the business pain point. We also added basic order management features like viewing customer profiles and creating new orders, to streamline daily operations.

DIAGRAMMMING
Acquiring a customized outfit at Threads & Beads
Creating sets of use cases was essential to clearly understand the end-to-end operation, which helped us design a solution that accurately addressed the problem at each stage of the process.
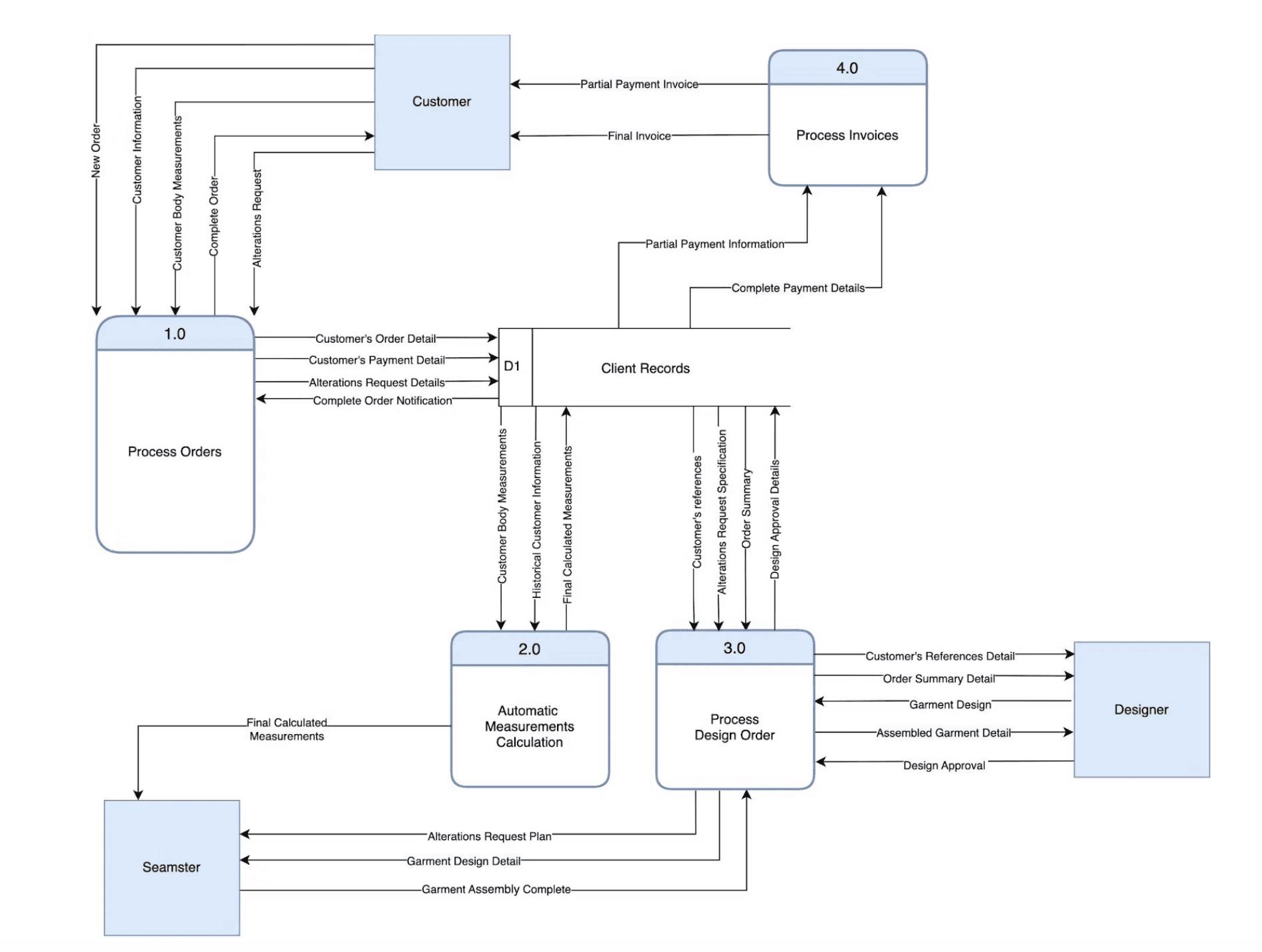
Proposed System Overview
We designed a customized system with a centralized database tailored for T&B using draw.io. This solution handled customer orders, automates measurement calculations, manages garment design details, and prepares invoices - all accessible only to T&B employees. The image below shows a Level 5 Data Flow Diagram. This is how the data will flow through the system.

View the complete process here
Proposed Solution
The proposed solution is a new customized software with a centralized database created specifically for T&B. The database will store data regarding new and old customer orders, calculate measurements automatically, display garment design details, and prepare invoices. Customer access to the system will be limited to T&B employees. The new software built will take body measurements as inputs and calculate the 2D garment measurements. The working of the software is discussed in detail in this document.
A major advantage of the system is that it can calculate the final measurements of the garment based on historical customer information and body measurements since the store almost always works with recurring customers. Since the system is based on machine learning, it is also possible to automatically calculate measures for new customers even without documented information in the database.
As a result of the proposed system, human errors will be eliminated, fitting sessions will be reduced, and customer satisfaction and revenue will increase. In addition to simplifying tasks for employees, the system also allows them to spend more time on more important tasks.
The major functions of the new system would be:
Calculate measurements automatically.
Store data information about the client and the garment design.
Creation of invoice.
HIGH FIDELITY SOLUTION
Accessibility
This system was designed specifically for the employees of Threads and Beads, many of whom were middle-aged to senior users with limited exposure to digital tools. As a result, accessibility and ease of use were top priorities in our design decisions. We used bold interface components with high-contrast colors to ensure elements were easily distinguishable at a glance. To further support visual clarity we carefully selected color palettes that adhered to WCAG 2.1 accessibility guidelines

Information Clarity
Since the team would be interacting with the platform for the first time - we wanted to make sure to not overwhelm the system with too many features and too many visuals. We wanted to present a clear and functional dashboard with conventional terms and clear information presented on the landing page.
UI uses familiar real-world metaphors:

KPI Cards for financial stats of that month which mimic the first page of an account book.
We also used Color-coded tags (like “New Order”, “Trial Ready”) act like physical labels in tailoring studios.
Color was used as a semantic signal:
Green = complete
Orange = in progress
Purple = new
Dashboard
This is the final dashboard we designed for Threads & Beads.


AUTHOR NOTE
"We didn’t ship this project, but we were the Fantastic Five. Huge thanks to Rohit Asave, Yosi Montes De Oca, Nisha Anthraper, and Dr. Carolyn Seaman. We’ve been together since our first semester, taking the same courses throughout the Master's program. Even though the stakes weren’t high, we put our hearts into this work, never cutting corners - and I learned so much from that commitment ♥️"








